Tidak disangsikan lagi bahwa website telah menjadi alat yang sangat powerful dan berharga dalam pemasaran destinasi pariwisata. Website yang berkualitas dan efektif dapat membantu menarik pengunjung dari berbagai belahan dunia. Pertanyaannya adalah, sudahkah destinasi pariwisata Anda memiliki website yang seperti itu?, jika belum, berikut beberapa tips bagaimana cara membuat website destinasi wisata yang berkualitas, ramai pengunjung, dan dapat menarik target pasar untuk datang ke destinasi pariwisata Anda.
Dalam postingan artikel kali ini, saya akan membahas mengenai 12 (dua belas) langkah penting dalam membuat website destinasi wisata. Tetapi sebelumnya saya akan jelaskan terlebih dahulu apa saja peran website dalam kesuksesan pemasaran destinasi wisata.
Peran Website dalam Pemasaran Destinasi Wisata
Dalam implementasi strategi pemasaran destinasi pariwisata, website memiliki peran yang sangat penting dalam mendukung keberhasilan destinasi pariwisata dalam hal mendatangkan, menjaga dan mengembangkan pengunjung secara berkelanjutan.
Berikut setidaknya terdapat 9 peran website dalam keberhasilan pemasaran destinasi pariwisata menurut Hidayah (2021):
- Sumber informasi destinasi pariwisata kepada audiens: website sekarang telah menjadi sumber utama informasi yang dihasilkan oleh organisasi pengelola destinasi pariwisata dan hal tersebut sangat penting bagi pengunjung dalam melakukan pencarian informasi.
- Media komunikasi: website adalah jendela toko global untuk mengkomunikasikan dan mempromosikan destinasi pariwisata. Dengan fotografi, warna, suara, dan inter-aktivitas yang baik, website memungkinkan destinasi pariwisata untuk melakukan presentasi penawaran yang menarik, profesional, dan meyakinkan.
- Menigkatkan efektifitas bauran komunikasi pemasaran pariwisata: website adalah platform utama untuk mengintegrasikan bauran komunikasi pemasaran pariwisata tradisional (periklanan, penjualan, promosi penjualan, hubungan masyarakat, publisitas, serta merchandising) dengan media terkini, termasuk media sosial.
- Meningkatkan citra dan reputasi: keberadaan website dapat mencerminkan keunikan dan citra yang ingin diciptakan dan dikomunikasikan oleh pengelola destinasi pariwisata. Kualitas visual yang bagus dan interaktivitas dari website dapat membuat citra merek (brand image) destinasi pariwisata menjadi positif di benak pengunjung.
- Sarana interaksi dengan stakeholder: dengan menu pendaftaran pengunjung di website atau live chat, website dapat memungkinkan untuk saling menerima informasi yang lebih rinci dari para pengunjung dengan pengelola destinasi pariwisata. Selain itu juga dapat dijadikan database pelanggan baik (B2C) maupun (B2B) melalui skema pendaftaran atau sign-up tersebut. Dengan menu chat, kolom komentar, atau email, website memungkinkan pengelola destinasi untuk menyediakan media bagi pengelola destinasi pariwisata seserta para pemangku kepentingan termasuk pelanggan untuk berkomunikasi dan berdiskusi dalam peningkatan interaksi (engagement).
- Sarana membangun interaksi dua arah: website adalah alat yang luar biasa untuk membangun interaksi secara dua arah, kerjasama dan kemitraan antar para pemangku kepentingan di sektor pariwisata dan organisasi lainnya.
- Sarana pengumpulan data: website dapat digunakan untuk melakukan survei online dan membangun database dari orang-orang yang mendaftar. Hal ini dapat menjadi alternatif yang sangat murah untuk mengumpulkan database penelitian bila dibandingkan dengan cara-cara tradisional (offline).
- Sebagai terminal (hub): website destinasi wisata dapat dijadikan sebagai terminal untuk menjebatani antara penyedia usaha pariwisata dan konsumen akhir. Sehingga dapat dijadikan sarana untuk meningkatkan nilai ekonomi di destinasi pariwisata.
- Saluran e-commerce: dengan keberadaan halaman penjualan (sales page) dalam website destinasi wisata, pengelola destinasi pariwisata dapat memanfaatkannya sebagai saluran penjualan atau transaksi melalui internet, baik dengan pelanggan akhir (B2C) maupun pelanggan bisnis (B2B).
Langkah-langkah Mengembangkan Website Destinasi Wisata
Berikut adalah 12 langkah dalam membuat dan mengembangkan website destinasi wisata yang dapat dijadikan acuan bagi para pengelola destinasi pariwisata, terutama yang berada dalam bidang pemasaran.
1. Identifikasi Sumberdaya
Tahap pertama dalam membuat website destinasi wisata adalah melakukan identifikasi terhadap sumberdaya yang dimiliki organiasi yang terkait dengan pembangunan dan pengembangan website (website development).
Apakah organisasi destinasi pariwisata saat ini memiliki orang yang mampu membuat dan memelihara website?, kalau tidak punya, apakah harus membayar website developer secara kontraktual, atau merekrut orang yang terampil membuat dan memelihara website tersebut?.
Idealnya, organisasi pengelola destinasi pariwisata merekrut orang yang dapat melakukan hal tersebut, sehingga website destinasi pariwisata nantinya akan mudah untuk diperbaharui dan dipelihara, serta akan lebih efektif.
Namun dalam banyak kasus, organisasi pengelola destinasi pariwisata biasanya membayar website developer secara kontraktual, namun kendalanya memiliki kelemahan pada saat melakukan perbaharuan dan pemeliharaan website.
Tetapi ya dikembalikan lagi terhadap kondisi dan situasi sumberdaya lainnya, contohnya ketersediaan anggaran yang dimiliki oleh destinasi.
2. Eksplorasi Ide Website Destinasi Wisata
Tahap selanjutnya dalam pengembangan website destinasi wisata adalah mencari ide website secara keseluruhan (baik teknis maupun konten). Caranya dengan melakukan riset atau penelitian yang tujuannya untuk menetapkan website yang akan dikembangkan nantinya akan seperti apa, apakah akan berupa website informasi, website e-commerce, marketplace dan lain sebagainya.
Berikut beberapa hal yang perlu dilakukan dalam me-riset ide website yaitu:
- Lakukan studi mengenai produk wisata yang Anda miliki dengan cara mengumpulkan daya tarik wisata yang dimiliki seperti daya tarik wisata alam, budaya, sejarah, serta aktivitas-aktivitas wisata yang ditawrkan. Daya tarik wisata tersebut harus memiliki keunikan atau unique selling proposition (USPs) untuk dikomunikasikan dalam website nantinya.
- Patok banding (benchmark) terhadap website destinasi wisata yang lain. Ini bisa dilakukan dengan cara browsing pada website–website yang lain untuk menemukan ide dengan prinsip ATM (amati-tiru-modifikasi). Hal ini penting untuk dilakukan untuk melihat apa saja yang destinasi lain tampilkan dalam website-nya, baik informasi, penawaran, maupun pengorganisasian konten-nya seperti user experience (UX), user interface (UI), menu, halaman, post, widget, header, footer, dll.).
- Diskusikan dengan seluruh pemangku kepentingan pariwisata yang ada untuk mendapatkan ide-ide dari mereka mengenai website destinasi wisata yang akan dikembangkan.
- Diskusikan juga dengan para pakar, praktisi atau akademisi yang mengerti mengenai website yang efektif.
3. Pilih Domain dan Hosting
Domain adalah nama alamat website utama, contohnya seperti “www.indonesia.travel”, “www.newzealand.com”, “www.visittheusa.com”, dll.
Dalam memilih domain, tidak boleh dilakukan secara sembarangan, karena sangat penting secara jangka panjang. Seperti halnya dalam branding, domain adalah brand identitiy yang sangat strategis dan dapat menentukan keberhasilan kinerja sebuah website.
Oleh karena itu diperlukan penelitian atau riset spesifik mengenai domain ini. Berikut adalah langkah-langkah dalam melakukan riset domain untuk website destinasi wisata:
- Pastiken ide website sudah fixed: Pastikan Anda sudah memiliki ide website dan ide konten secara umum yang telah di eksplor dalam tahap sebelumnya.
- Tentukan target audiens: Identifikasi target audiens website destinasi wisata Anda. Apakah wisatawan domestik atau wisatawan mancanegara. Karena hal ini akan berhubungan juga dengan pemilihan ekstensi domain.
- Tentukan kata kunci: Identifikasi kata kunci yang relevan dengan konten website, dan yang sering diketikan oleh target audiens dalam search engine. Dalam hal ini diperlukan riset kata kunci agar diperoleh kata kunci untuk domain secara valid. Silahkan pelajari cara riset kata kunci dalam artikel saya mengenai search engine optimization. Contoh kata kunci yang memiliki volume pencarian tinggi dari wisatawan mancanegara biasanya menggunakan kata awalan atau akhiran “visit”, “destination” atau “travel”.
- Pertimbangkan teknik SEO: Pertimbangkan teknik search engine optimization (SEO) dalam pemilihan nama domain. Contohnya dalam teknik SEO, panjang nama domain yang ideal adalah sekitar 15 karakter atau kurang.
- Cari ketersediaan domain: Gunakan tools pencari domain untuk mengecek ketersediaan domain yang Anda inginkan. Contohnya ICANN Lookup, atau langsung saja ke layanan penyedia hosting dan domain seperti www.godaddy.com, www.active-domain.com, www.mydomain.com dan lain-lain. Tetapi jika domain yang akan dipilih telah dimiliki oleh destinasi atau organisasi yang lain, pilihlah yang paling mendekati.
- Buat daftar nama domain: Buat daftar beberapa nama domain yang sesuai dengan ketersediaan domain, ide dan konten website, target audiens, serta kata kunci yang telah di riset sebelumnya.
- Pilih nama domain yang mudah diingat: Pilih nama domain yang mudah diingat dan mudah diucapkan oleh target audiens. Contohnya www.visit(destinasi Anda).destination, www.(destinasi Anda).travel. Tapi seuaikan juga dengan ketersediaan domain yang telah dikumpulkan pada tahap sebelumnya.
- Pertimbangkan ekstensi domain: Pertimbangkan juga ekstensi domain yang sesuai dengan ide dan konten website Anda. Misalnya, “.travel”, “.destination”, “.vacations”, “.holiday”, “.tours” untuk website destinasi wisata.
Jika sudah dipilih nama domainnya, ya tinggal dibeli dan didaftarkan saja beserta hosting-nya.
4. Pilih Mitra atau Agensi
Jika organisasi destinasi pariwisata Anda memutuskan untuk membayar website developer, carilah mitra atau agensi yang dapat membantu Anda mewujudkan website destinasi wisata tersebut.
Untuk mengembangkan strategi internet marketing destinasi pariwisata yang baik, Anda harus bekerja dengan mitra profesional yang memahami berbagai bahasa, dan yang memiliki pengalaman internasional sebagai website developer, khususnya dalam bidang pemasaran destinasi pariwisata.
5. Formulasikan Conceptual Design Review (CDR)
Conceptual Design Review (CDR) adalah proses yang digunakan untuk meninjau dan mengevaluasi disain dan fungsionalitas website destinasi wisata sebelum dikembangkan.
Tujuan dari CDR ini adalah untuk mengidentifikasi dan mengatasi setiap potensi masalah atau batasan dengan disain, sebelum nantinya akan menjadi masalah selama website dikembangkan. Berikut beberapa langkah untuk merumuskan CDR dalam pengembangan website:
- Tentukan tujuan dan sasaran website: langkah pertama dalam membuat CDR adalah menentukan tujuan dan sasaran website destinasi wisata Anda. Ini akan membantu Anda menentukan apa yang harus dicapai website dan hal-hal apa saja yang harus ada dalam website.
- Tetapkan & Identifikasi target audiens: selanjutnya, Anda harus menetapkan siapa target audiens dari website destinasi wisata yang Anda akan bangun. Setelah itu identifikasilah target audiens tersebut agar Anda dapat merancang website yang sesuai dengan kebutuhan, keinginan, harapan dan minat mereka.
- Buat rencana website (website plan): berdasarkan tujuan dan target audiens, buatlah rencana website yang mencakup struktur dan tata letaknya, jenis konten yang akan ditampilkan, serta fitur dan fungsionalitasnya.
- Review rencana website: setelah Anda memiliki rencana website, review dan diskusikan kembali untuk mengidentifikasi potensi masalah atau keterbatasan-keterbatasan yang mungkin terjadi. Hal ini dapat dilakukan dengan menyertakan para pemangku kepentingan destinasi pariwisata, para pakar dan website developer.
- Atasi permasalahan: berdasarkan umpan balik dari review rencana website, atasi permasalahan yang terjadi tersebut. Hal ini akan bermanfaat untuk mengidentifikasi dan menghasilkan solusi alternatif yang terbaik, walaupun akan terjadi perubahan atau penyesuaian pada disain dan atau fungsionalitas website itu sendiri.
- Finalisasi rencana website: setelah mengatasi permasalahan dan memilih solusi alternatif terbaik, finalisasi rencana website dan siapkan untuk dikembangkan lebih lanjut. Setelah itu buat spesifikasi website yang lebih rinci sehingga menghasilkan dokumen menganai disain website secara keseluruhan.
6. Kembangkan Disain Dasar (Basic Design)
CDR dan ide konsep yang telah diformulasikan akan membantu Anda dan agensi mitra untuk mengembangkan disain dasar. Disain dasar yang dikembangkan harus relevan dan sejalan dengan strategi branding destinasi pariwisata yang ada.
Setelah itu tentukan jenis sistem yang akan digunakan untuk mendukung website (apakah menggunakan sumber terbuka/open sources, sumber berbayar/paid sources, dll.), tentunya disesuaikan dengan kondisi dan situasi seperti kepemilikan sumberdaya, baik sumberdaya manusia maupun anggaran.
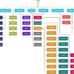
7. Petakan Website (Sitemap)
Yang dimaksud sitemap di sini adalah suatu rangkuman pemetaan semua halaman yang ada dalam website destinasi wisata Anda beserta keterkaitan antar halamannya. Pemetaan sitemap adalah proses pengorganisasian konten dengan bentuk struktur keterkaitan antar konten yang ada dalam website.
Dalam hal ini terdapat beberapa hal yang harus diperhatikan dalam pengorganisasian sitemap yaitu: jenis konten yang Anda miliki dalam halaman, bagaimana konten-konten tersebut ditautkan bersama-sama, bagaimana struktur website dan cara pengalihan (redirect), serta kualitas tautan.
Contoh Sitemap Website Destinasi Wisata

8. Review Disain Fungsional
Tahap selanjutnya dalam pengembangan website destinasi wisata yaitu melakukan review terhadap fungsionalitas disain atau biasa disebut dengan Functional Design Review (FDR) yang artinya adalah alat yang menentukan persyaratan fungsional dari suatu website.
FDR berisi mengenai hal-hal teknis di balik konten website, seperti tautan halaman, integrasi RSS, teknis income generation (misalnya sistem visa) dan fungsi lainnya.
Spesifikasi server juga diatur FDR ini, termasuk kebutuhan ruang, hal-hal teknis yang mendasar, serta lokasinya. Lokasi server sebaiknya berdekatan dengan lokasi destinasi pariwisata untuk meningkatkan kecepatan loading website. FDR ini fungsinya untuk memperjelas konsep website beserta fungsi-fungsinya.
FDR dan CDR sendiri saling berhubungan, yang artinya perubahan pada salah satunya akan mengakibatkan perubahan terhandap yang satunya lagi. Untuk itu, ini harus dilakukan secara paralel secara bersamaan.
9. Produksi Konten
Selanjutnya saatnya untuk memproduksi konten website yang berupa Informasi dan materi yang berguna untuk audiens, terlihat profesional, dan disajikan dengan cara yang menarik.
Konten website destinasi wisata yang diproduksi setidaknya harus berisi mengenai daftar atraksi wisata dan atau aktivitas-aktivitas yang bisa dilakukan. Lengkapi juga dengan peta; kolom untuk meninggalkan komentar, halaman untuk User Generated Content (UGC); halaman about, halaman kontak, FAQ, hal-hal yang bisa dilihat dan dilakukan, current event, tempat-tempat penting untuk dikunjungi (oleh-oleh, rumah makan, dll.), galeri foto, dan daftar mitra.
Selain menggunakan konten milik sendiri, bisa juga dengan cara mengimpor konten melalui RSS feed seperti review dari OTA/Travel Agregator (Traveloka, TripAdvisor, dll.) atau memposting hyperlink ke situs-situs lainnya yang relevan.
Untuk memahami bagaimana cara membuat konten yang menarik, dapat dipelajari lebih lanjut dalam artikel saya mengenai copywriting.
Menurut Morrison dkk. (2017), dalam memproduksi konten, terdapat hal-hal yang harus diperhatikan yaitu:
- Teks/tulisan: adalah salah satu aspek terpenting dalam website, karena teks mengandung pesan dan penjelasan tertentu yang bersifat informatif, persuasif dan/atau deskriptif. Teks harus unik, menarik dan menghasilkan konversi, oleh karena itu teks harus dirangkai agar dapat mempengaruhi pengunjung website baik secara rasional maupun emosional.
- Foto: dapat digunakan untuk mengantarkan pesan yang tidak dapat digambarkan oleh teks. Foto sangat penting untuk diproduksi dalam penciptaan konten, karena dapat menciptakan efek emosional (afektif). Dengan foto, hal-hal yang tidak dapat digambarkan secara eksplisit melalui teks, tentunya sangat mudah dilakukan oleh foto. Contohnya dalam menggambarkan pesan kecantikan jauh akan lebih mudah dibandingkan dengan teks. Pastikan menggunakan foto destinasi pariwisata Anda sendiri, dan jika tidak, pastikan untuk selalu memberi kredit jika menggunakan foto orang lain.
- Video: seperti halnya foto, video dapat menyampaikan pesan dengan lebih mudah tetapi tidak boleh terlalu lama (durasi 3 detik sampai 1 menit), karena tidak semua orang mau menyisihkan waktu untuk menontonnya.
- Tata letak: adalah aspek penting lainnya dari website destinasi wisata Anda. Konfigurasikan tata letak disain website agar selalu relevan dengan strategi branding destinasi pariwisata Anda yang telah dibangun. Tentukan tampilan halaman yang berisi teks/tulisan, foto dan video, serta tata letak dan struktur semua konten lainnya secara menarik, profesional, mudah dinavigasi dan ramah pengguna (user friendly).
10. Posting Konten ke Dalam Website
Selanjutnya tahap untuk memasukan konten yang telah diproduksi ke dalam website destinasi wisata Anda. Terdapat tiga tahap dalam aktivitas posting konten ke dalam website, yaitu:
- Buat halaman statis (static pages): adalah halaman website yang tidak berubah atau tidak dinamis. Halaman ini terdiri dari konten yang sama setiap kali dikunjungi, dan tidak tergantung pada input pengguna atau data yang berubah secara dinamis. halaman statis ini setidaknya mengandung halaman landas (landing page), halaman penjualan (sales page) dan halaman yang berisi menganai konten-konten yang berisi menganai seperti teks, foto, dan/atau video. Konten ini harus diposting sesuai dengan tata letak yang telah ditentukan sehubungan dengan tujuan dan pesan untuk disampaikan kepada audiens.
- Buat konten yang lebih teknis: yaitu konten yang berisi menganai daftar mitra, dokumen-dokumen (contohnya brosur) dan alat interaktif seperti peta, kalender acara, forum, dll.
- Sisipkan tools tambahan dan plug-in: seperti Google Earth, GPS, perencana perjalanan (trip planner), promosi pemesanan, sistem pemesanan atau sistem pembayaran, e-shop untuk merchandise atau cinderamata, pendaftaran (subscriber), membership, tautan ke media sosial, dll.
- Buat halaman dinamis: halaman dinamis seperti post atau blog sangat penting untuk meningkatkan trafik kunjungan ke website Anda. Posting tulisan atau artikel yang bermanfaat dan berkualitas untuk audiens secara reguler minimal seminggu sekali.
- Selalu perbaharui konten: webmaster harus selalu membuat, meninjau, mengembangkan dan memperbaiki konten agar website Anda selalu diperbaharui dan kekinian.
11. Pastikan Semua Postingan Ramah Search Engine Optimization (SEO)
Untuk membuat postingan konten website destinasi wisata yang ramah dengan SEO, Anda harus membangun konten sesuai dengan kriteria on-page optimization, off-page optimization dan technical optimization.
Untuk on-page optimization, pertama-tama Anda harus memilih judul yang menarik dan relevan dengan isi dari postingan tersebut (headline) yang mengandung kata kunci. Selain itu, Anda juga perlu memastikan bahwa postingan tersebut menggunakan kata kunci yang sesuai dengan tema postingan tersebut secara alami dan tidak berlebihan.
Pastikan juga untuk menambahkan tag dan kategori yang sesuai dengan postingan tersebut, serta membuat deskripsi yang menarik dan menggunakan kata kunci yang sesuai dalam meta description dan image yang digunakan.
Untuk off-page optimization, salah satu cara yang dapat Anda lakukan adalah dengan melakukan link building atau mendapatkan backlink, yaitu mencari dan mendapatkan tautan ke website Anda dari website lain yang terpercaya dan berhubungan dengan kategori atau bidang Anda.
Selain itu, dapat juga dengan membuat konten yang berkualitas dan bermanfaat sehingga akan memberikan sinyal positif kepada mesin pencari bahwa website Anda bermanfaat dan layak untuk ditampilkan di halaman hasil pencarian (SERP).
Dan terakhir, Anda juga dapat melakukan promosi website Anda dalam jejaring sosial, forum online, dan lain sebagainya untuk meningkatkan brand awareness dan kunjungan (trafik) ke website Anda.
Untuk technical optimization, Anda harus membuat struktur website yang mudah dikenali oleh mesin pencari, menggunakan permalink yang jelas dan hierarki heading (H1, H2, H3) yang benar. Menggunakan teknologi responsive design untuk menyediakan pengalaman yang baik bagi pengguna yang mengakses website melalui perangkat mobile.
Menyediakan sitemap XML untuk membantu mesin pencari mengindeks website. Mempercepat loading website dengan mengoptimalkan gambar, minify kode, dan menggunakan Content Delivery Network (CDN).
Untuk lebih detilnya mengenai SEO, dapat Anda pelajari melalui artikel saya mengenai Teknik Search Engine Optimization.
12. Uji & Luncurkan Website Destinasi Wisata Anda Kepada Stakeholder dan Publik
Sebelum Anda meluncurkan website destinasi wisata Anda, pastikan untuk mengujinya secara menyeluruh untuk memastikannya berfungsi dengan baik dan mudah digunakan.
Setelah Anda puas dengan fungsionalitas website tersebut, maka Anda dapat meluncurkannya dan mulai mempromosikannya untuk menarik pengunjung ke destinasi pariwisata Anda.
Tautan (link) website Anda dapat dipromosikan baik menggunakan media tradisional maupun media digital lainnya seperti media sosial, social bookmark, email, dll.
Tips Pengembangan Website Destinasi Wisata
Berikut adalah beberapa tips yang sangat penting untuk diimplementasikan dalam sebuah website destinasi wisata yaitu:
- Jangan hanya menjadi sebuah website informasi, tetapi tawarkanlah pengalaman (experiences) yang dapat dikonsumsi oleh pengunjung, karena sekarang ini, wisatawan tidak hanya ingin tahu saja, tetapi mereka ingin lebih mencari pemahaman yang lebih mendalam mengenai destinasi pariwisata Anda, oleh karena itu, website destinasi wisata harus berisi mengenai keunikan pengalaman yang ditawarkan oleh destinasi, baik pengalaman yang bersifat rasional maupun emosional.
- Informasi yang dimuat dalam website harus benar (valid), dapat diandalkan (reliable) dan up-to-date, sehingga informasi yang termuat tersebut dapat dijadikan rujukan dan sumber informasi baik bagi wisatawan maupun media atau pemangku kepentingan lainnya.
- Pariwisata adalah location-based, oleh karena itu gunakan peta yang dapat menvisualisasikan rute, jalan, itineraries, dan tempat-tempat menarik untuk meningkatkan pengalaman audiens dalam website.
- Muatkan kalender acara (calendar of events) seperti acara spesial, konser, pertandingan olah raga, kehidupan liar, dll., yang dapat menambah alternatif pengalaman bagi wisatawan.
- Optimalkan mesin pencari dengan melakukan search engine optimization (SEO) dan atau search engine marketing (SEM) agar konten dapat tampil di halaman pertama mesin pencari. Karena jika tidak, konten yang dibuat kemungkinannya tidak akan terbaca oleh pengguna mesin pencari.
- Jika target pasar berasal dari berbagai negara, setinglah website destinasi wisata Anda menjadi multi-lingual agar dapat dipahami oleh berbagai orang dari negara-negara yang menjadi target pasar.
- Untuk lebih efektifnya lagi, website destinasi wisata tidak hanya digunakan sebagai sumber untuk mencari informasi saja (look), tetapi sekaligus juga menjadi tempat transaksi jual beli (book). Selain itu, untuk menambah revenue stream, jual juga produk-produk yang terkait dengan destinasi seperti makanan, minuman, cinderamata, buku, merchandise, dll.
- Bangun interaksi sosial dengan pengunjung, masayarakat dan pengusaha lokal dengan mengundang sebagai user generated content, pemberi umpan balik dan komunikasi lainnya.
Referensi
Hidayah, Nurdin (2021). Pemasaran Destinasi Pariwisata Berkelanjutan di Era Digital: Targeting, Positioning, Branding, Selling, Marketing Mix, Internet Marketing. Jakarta: Kreasi Cendekia Pustaka
Morrison, A. H., Hidayah, N., Safitri G. (2017). Handbook Strategi Pemasaran Destinasi Pariwisata. Bandung: Center for Tourism Destination Study (CTDS) Sekolah Tinggi Pariwisata Bandung





panduannya lengkap, tapi kadang di lapangan bisa terjadi masalah yang tidak dibahas pada artikel ini
Terimakasih atas komentarnya, betul sekali, dunia ini sangat kompleks, sehingga kalau dibahas secara lengkap akan membutuhkan artikel yang sangat panjang sekali